Campus Maria da Graça - Estrutura
| CARGO | RESPONSÁVEL | |
|---|---|---|
| Campus Maria da Graça | Direção do campus | Saulo Santiago Bohrer |
| Gerência Acadêmica | Ana Carolina Ferraz dos Santos | |
| Gerência Administrativa | Christiane Rocha Pereira |
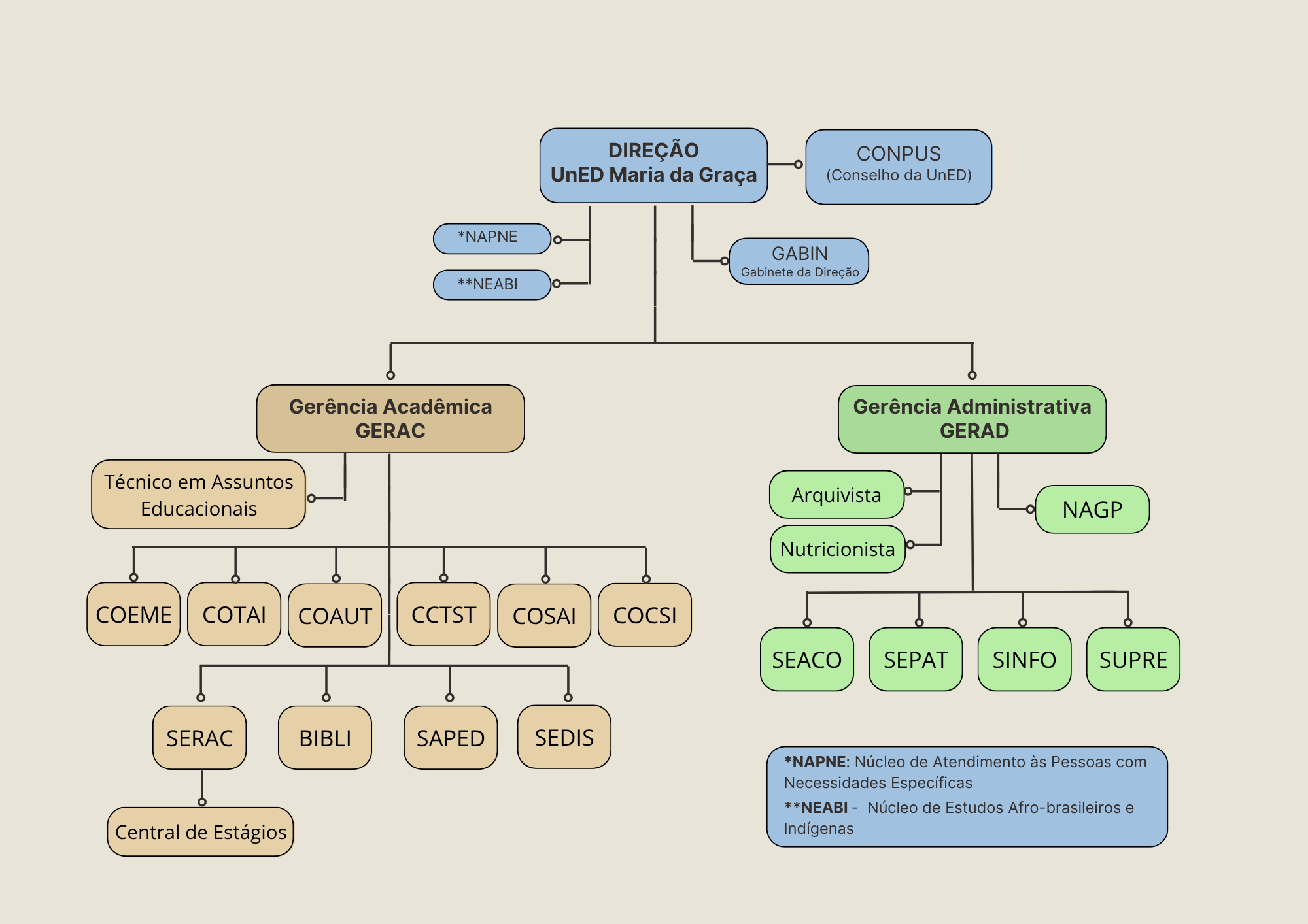
Organograma geral: 
Clique para mais informações:
- Organograma geral;
- Organograma da Direção;
- Organograma da Gerência acadêmica;
- Organograma da Gerência Administrativa.
Atualizado em 07/11/25
registrado em:
Campus Maria da Graça

Redes Sociais